您好!广东广达建设集团有限公司欢迎您。
设为首页 | 加入收藏
广东广达建设有限公司
   网站公告:
企业动态
 喜讯:公司多项专利申请成功
 喜讯:分公司商标注册成功
 别墅加固公司常遇到的别墅加
 一般加固方法的特点与适用范
 基坑支护结构有哪些设计原则
 建筑物加固与改造工作的详细
 房屋安全检测鉴定
 建筑物安全测试:你的房子安
 几种常见的房屋安全鉴定
 东莞房屋安全鉴定机构提醒您
 

公司名称:广东广达建设集团有限公司

联 系 人:关庆焕

手  机:13602322203

电  话:400-9696-848

传  真:0769-89182609

地  址:东莞市东城街道下桥工业园路5号

邮  编:524000

网  站:www.gdgdjs.net

电子邮箱:gdgdjs@126.com

QQ:86913287

关庆焕(总经理)
邓金成(技术负责人)
刘加凤(总助)
刘加凤(总助)
陈远盛(助理)
陈远盛(助理)
王建舒(施工员)
王建舒(施工员)
谢水晴(投标专员)
谢水晴(投标专员)
尹健荣(行政)
尹健荣(行政)
詹淦祥(业务经理)
詹淦祥(业务经理)
张健仁(业务经理)
张健仁(业务经理)
张胜明(设计)
张胜明(设计)
赵辉海(施工员)
赵辉海(施工员)
周胜葵(鉴定技术员)
周胜葵(鉴定技术员)
朱东杰(预算员)
朱东杰(预算员)
企业动态 当前位置:首页 >> 企业动态 >> 房屋安全检测鉴定

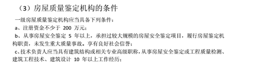
房屋安全检测鉴定


发布时间:2017-05-23 16:48:53   阅读次数:18

 



相关内容


首页 | 公司简介 | 企业动态 | 行业动态 | 公司简介 | 公司荣誉 | 工程案例 | 施工工艺 | 企业文化 | 公司公告 | 施工规范 | 政策法规 | 联系我们| 免责声明| 网站地图

广东广达建设集团有限公司是国内知名东莞加固公司,主要面对东莞从事房屋桥梁加固补强,房屋安全鉴定以及基坑支护设计工程等业务,并为客户详尽提供东莞房屋安全鉴定,东莞基坑支护设计,加固补强,东莞市房屋鉴定,基坑支护,东莞加固等资讯及相关一体化服务口碑良好。

本站所有权属于广东广达建设集团有限公司。备案号:粤ICP备14000275号